文件大小:368.45 M 出版社:广东省档案馆 出版时间:1987-1989 文件格式:PDF
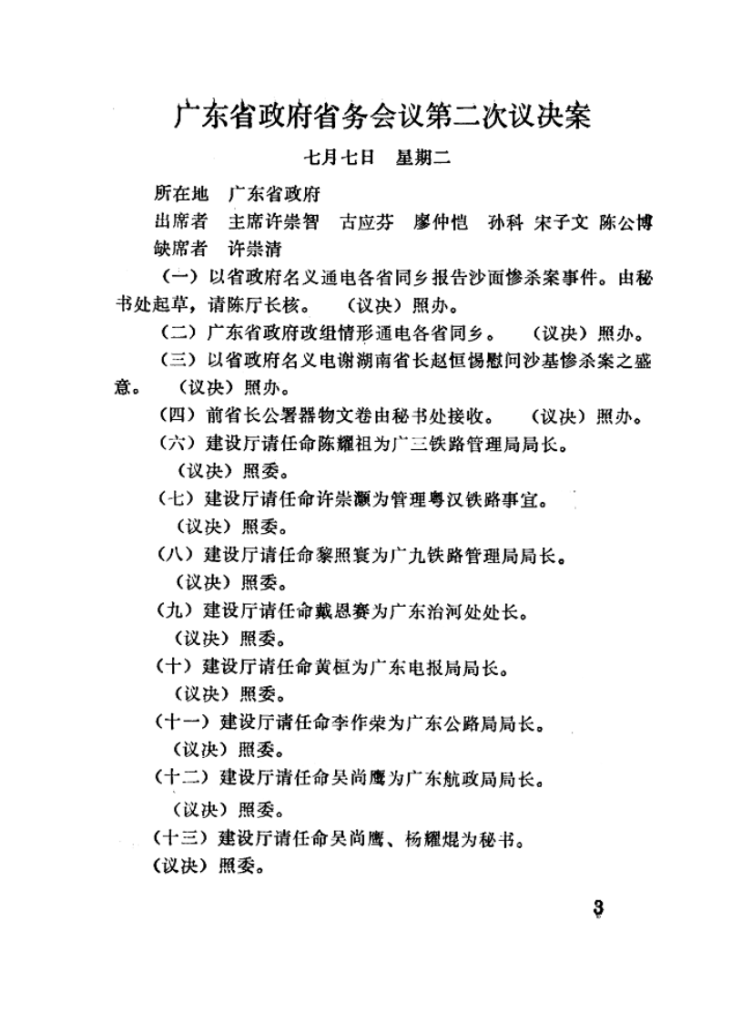
《民国时期广东省政府档案史料选编》是一套以广东省档案馆馆藏档案为基础整理的政府史料汇编,旨在为从事民国史、近现代史、党史以及地方志编纂的研究者提供系统而可靠的一手材料。全书所收文献主要为1925年至1949年间广东省政府各届政府委员会的会议记录和相关档案,基本涵盖第一届至第十二届省政府委员会的历次会议纪要、议案录及同时期省政府的重要工作报告、年度总结等,并附录历届省政府委员、厅级机构负责人和各县县长名单,以及详细的内容索引,另选载1940年5月至1945年6月汪伪广东省政府会议记录,全文总字数近百万字。会议记录集中反映了民国时期广东省在政务、军事、侨务、文化教育、民政、财政、经济建设等方面的方针与施政情况,对省内各市县人事变动、机构沿革、吏治与司法运行、经济发展乃至社会治安、战乱灾情都有具体记载,并多有涉及当时国民政府及其他省区政治、军事、外交大事的内容,因此既是研究广东地方政治与社会变迁的重要线索,也是观察中央与地方关系、战时体制运作的珍贵窗口。本书在体例上按届次划分、以时间先后为序编辑成册,文字处理上尽量保持原貌,仅在断句、标点和个别错漏字处作技术性加工:对原文无标点处酌情断句,残缺处用符号标示,可补之字以异体标出,明显错误则在保留原字的同时加以订正说明;原件中的说明文字、编者注释一律用括号与脚注区别;对原档案中时有出入的公文格式、称谓与日期,则在不影响史实判断的前提下作统一规范。通过这种“原貌为主、适度校勘”的整理方式,《民国时期广东省政府档案史料选编》既兼顾了史料的真实性与可读性,又为学界开展定量研究和纵向比较提供了坚实的文献基础,是研究民国广东乃至近代中国地方行政与社会史不可或缺的工具性文献。


目录:.
└─ 民国时期广东省政府档案史料选编 11 1925.7-1949.8_1989.pdf 23.33 MB
└─ 民国时期广东省政府档案史料选编 2 第四、五届省政府会议录_1987.pdf 37.01 MB
└─ 民国时期广东省政府档案史料选编 10 第十一、十二届省政府会议录_1988.pdf 33.91 MB
└─ 民国时期广东省政府档案史料选编 8 第九届省政府会议录_1988.pdf 40.93 MB
└─ 民国时期广东省政府档案史料选编 5 第八、九届委员会会议录_1988.pdf 36.23 MB
└─ 民国时期广东省政府档案史料选编 7 第九届省政府会议录_1988.pdf 33.88 MB
└─ 民国时期广东省政府档案史料选编 9 第十届省政府会议录_1988.pdf 28.92 MB
└─ 民国时期广东省政府档案史料选编 6 第九届省政府会议录_1988.pdf 33.69 MB
└─ 民国时期广东省政府档案史料选编 3 第六届省政府会议录_1987.pdf 38.42 MB
└─ 民国时期广东省政府档案史料选编 4 第六、七届省政府会议录_1988.pdf 35.27 MB
└─ 民国时期广东省政府档案史料选编 1 第一、二、三、四届省政府会议录_1987.pdf 26.86 MB
